【导语】:报名时间:2026年1月9日10:00至12日16:00,内地考生须选择户籍、居住证申领地或学籍所在地市所辖的考区,港澳台考生可根据实际情况选择考区;
广东省2026年上半年中小学教师资格考试笔试通告
根据教育部教育考试院《关于2026年中小学教师资格考试考务相关事项的通知》(教考院函〔2025〕103号)、《广东省教育厅关于印发<广东省中小学教师资格考试试点实施办法>和<广东省中小学教师资格定期注册试点实施办法>的通知》(粤教师〔2021〕12号)、《广东省教育厅关于加强中小学教师资格考试考点建设的通知》(粤教考函〔2021〕21号)以及广东省教育厅、广东省人民政府台湾事务办公室、广东省人民政府港澳事务办公室《转发<教育部办公厅中共中央台湾工作办公室秘书局国务院港澳事务办公室秘书行政司关于港澳台居民在内地(大陆)申请中小学教师资格有关问题的通知>的通知》(粤教继函〔2019〕4号)精神,现将广东省2026年上半年中小学教师资格考试笔试有关事项通告如下:
一、报名对象及条件
(一)报考对象
1.广东省户籍人员。
2.持有广东省居住证并在有效期内的外省(区、市)户籍人员。
3.广东省内普通高等学校在读研究生、三年级及以上的本科学生、毕业学年的专科学生、幼儿师范学校毕业学年学生(以当次考试时间计算)。
4.持港澳台居民居住证,或港澳居民来往内地通行证,或五年有效期台湾居民来往大陆通行证的港澳台居民。
满足以上条件中至少一条的方可报考。
说明:按照教育部教育考试院有关规定,考生须按实际考试时间确定本人是否符合报名资格。报名期间,尚未满足上述第3点条件,但至考试时已满足上述第3点条件的,则本次可正常报名,个人信息按报名期间的实际情况填写。报名期间为广东省内高校毕业年级学生,考试时已经毕业的,以“非在校生”身份报名,其户籍、居住证等信息按报名期间的实际情况填写,并按要求选择相应考区。
(二)报考条件
1.具有中华人民共和国国籍,身体健康。
2.遵守宪法和法律,热爱教育事业,具有良好的思想品德。
3.符合《中华人民共和国教师法》规定的学历要求(见附件1)。
在内地(大陆)学习、工作和生活的港澳台居民,凡遵守《中华人民共和国宪法》和法律,拥护中国共产党领导,坚持社会主义办学方向,贯彻党的教育方针,根据自愿原则,可申请参加中小学教师资格考试。港澳台居民参加中小学教师资格考试的有效证件为港澳台居民居住证、港澳居民来往内地通行证、五年有效期台湾居民来往大陆通行证。在内地(大陆)就读师范专业的港澳台居民执行就读省份相应师范生政策。
(三)免考条件
1.免考条件按照《教育部关于印发〈教育类研究生和公费师范生免试认定中小学教师资格改革实施方案〉的通知》(教师函〔2020〕5号)和《教育部关于推进师范生免试认定中小学教师资格改革的通知》(教师函〔2022〕1号)规定执行。
2.根据教育部教师资格认定指导中心《关于中小学和幼儿园教师资格考试成绩全国有效的通知》(教资字〔2012〕24号)精神,已在外省参加过全国中小学教师资格考试笔试且取得单科以上合格成绩的考生,在满足我省报考条件的前提下,其合格科目在有效期内可免予考试。
(四)下列人员不得报考
被撤销教师资格的,5年内不得报名参加考试;受到剥夺政治权利或者因故意犯罪受到有期徒刑以上刑事处罚的,不得报名参加考试。曾参加教师资格考试有作弊行为的,按照《国家教育考试违规处理办法》(教育部第33号令)《教师资格条例》《中华人民共和国刑法修正案(九)》《最高人民法院最高人民检察院关于办理组织考试作弊等刑事案件适用法律若干问题的解释》(法释〔2019〕13号)等相关规定执行。
二、报名工作安排
(一)时间安排
报名时间:2026年1月9日10:00至12日16:00,内地考生须选择户籍、居住证申领地或学籍所在地市所辖的考区,港澳台考生可根据实际情况选择考区;
网上缴费截止时间:2026年1月14日24:00;
准考证下载打印开始时间:2026年3月2日10:00。
(二)报名方式
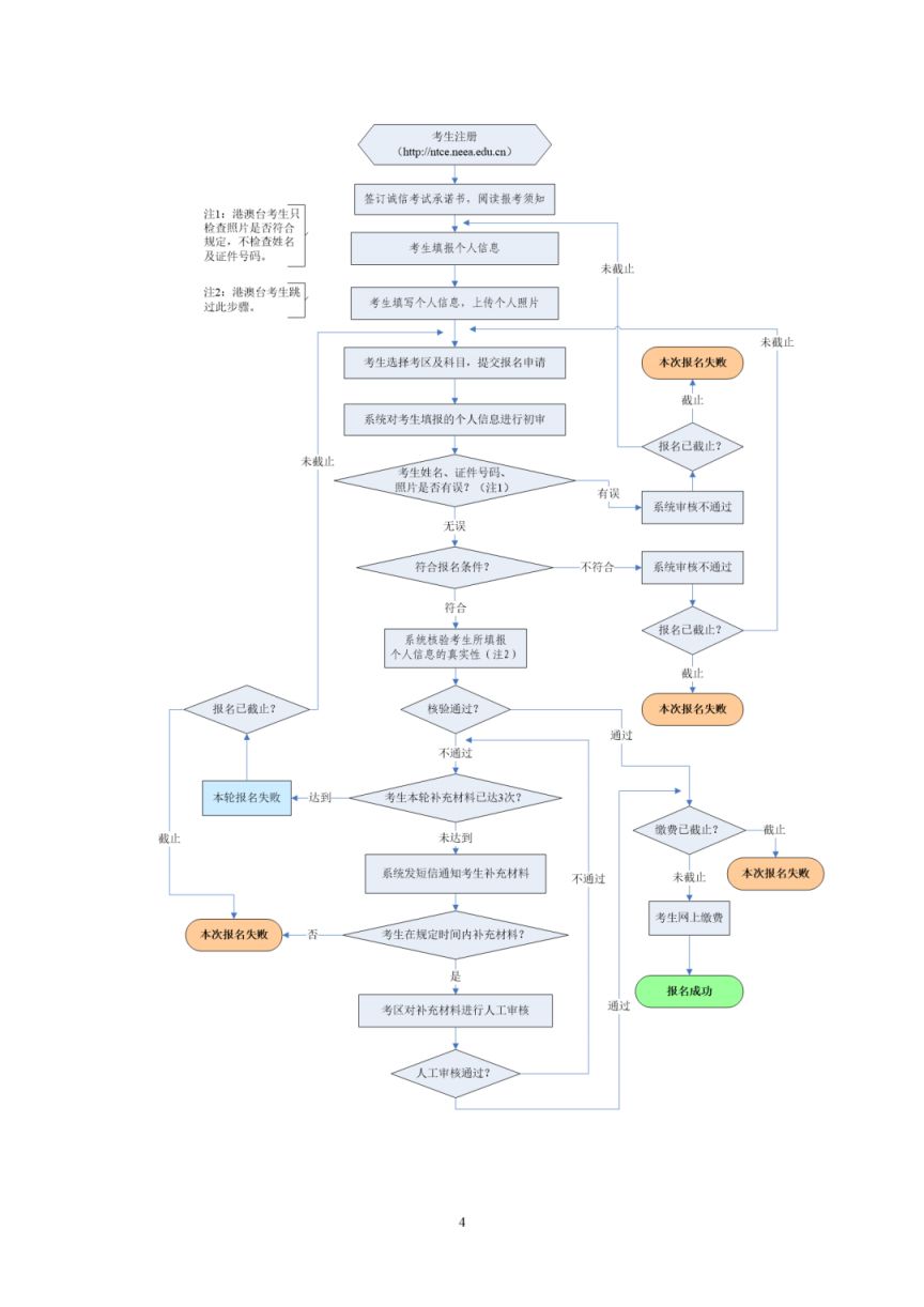
考生须在规定的时间内,登录国家“中小学教师资格考试网”(http://ntce.neea.edu.cn),按照栏目指引进行网上报名。网上报名的考生,须保证本人的报名信息真实有效且具有报名资格。不符合报名条件或信息填写错误而参加中小学教师资格考试者,后果自负。请考生务必认真阅读具体报名流程及注意事项(见附件2、3),并遵照执行。
(三)考试费用及缴纳方式
根据我省相关规定,中小学教师资格考试笔试收费标准为65元/人·科次。报名信息通过审核后,考生应在规定的时间内完成网上缴费。
三、笔试时间及科目

本次笔试各科目名称、代码和有关说明见附件4。笔试各科目采用纸笔方式进行。
四、有关事项
(一)考试大纲及考试标准
中小学教师资格考试大纲由教育部统一制定,试题由教育部教育考试院统一命制。考试不统一指定教材,考生可通过国家中小学教师资格考试网(http://ntce.neea.edu.cn)下载《考试标准》和《考试大纲》,根据其中知识点自行复习、备考。
(二)考点与考场
我省各中小学教师资格考试笔试考点均实行人脸识别、智能安检、金属探测等入场检测方式,考生打印准考证后,应及时查阅考点地址,合理规划路线,确保提前到达考点,并配合做好入场身份核验与相关检测。
(三)成绩公布与查询
本次笔试成绩将于2026年4月17日在“中小学教师资格考试网”(http://ntce.neea.edu.cn)公布(具体时间以教育部教育考试院公布为准),考生可自行登录查询成绩。
申请认定教师资格的人员,须未达到国家法定退休年龄。具体事项可咨询当地教师资格认定机构。
(四)个人信息
根据教育部教育考试院相关规定,从2026年上半年开始,中小学教师资格考试期间考生本人姓名或身份证件号码发生变更的,考生须携本人身份证件、公安部门开具的个人信息变更证明(户口本或带有公章的其他纸质证明)、本人签名的书面变更申请(格式不限,须注明个人信息、联系方式及需要变更信息的准考证号码),提交至各考区报考机构办理更正手续。提交申请时间为每年3月1日至31日、9月1日至30日(仅工作日受理),逾期申请者将延至下个申请周期。已成功申请的考生可于每申请周期结束30天后自行登录“中国教育考试网”查看变更结果,考试机构不另行通知。
(五)违规处理
参加全国中小学教师资格考试的考生以及考试工作人员、其他相关人员,如有违反考试管理规定和考试纪律,影响考试公平、公正的行为,按照《国家教育考试违规处理办法》(教育部第33号令)进行处理。考生有作弊情形的,还将依据《教师资格条例》的相关规定,3年内禁止参加教师资格考试。如涉及违法行为,将移交公安机关,按照《中华人民共和国刑法修正案(九)》《最高人民法院最高人民检察院关于办理组织考试作弊等刑事案件适用法律若干问题的解释》(法释〔2019〕13号)等相关规定执行。
附件:
1.中华人民共和国教师法(节选)
2.中小学教师资格考试笔试网上报名流程
3.考生网上报名注意事项
4.2026年上半年中小学教师资格考试(笔试)科目代码列表
5.广东省全国中小学教师资格考试笔试通告查询路径及联系方式
6.中小学教师资格考试(笔试)报名常见问题及解答
























温馨提示:微信搜索公众号【广州本地宝】,关注后在对话框回复【教资】可获2026年广东上半年中小学教师资格考试笔试报名时间+报名入口、报名流程+常见问题及解答等!












